Тел: +86-400-080-5959 E-mail: danny@osychina.com
Подробное решение
Вы здесь: Дом » Решения » Решения » Проект тростника сахара

Проект тростника сахара

Просмотры:0     Автор:Pедактор сайта     Время публикации: 2022-03-23      Происхождение:Работает

facebook sharing button
twitter sharing button
line sharing button
wechat sharing button
linkedin sharing button
pinterest sharing button
sharethis sharing button
Проект тростника сахара

DE42B92EC79A7A16DEB72FB94C40DB4

流程图 .Drawio

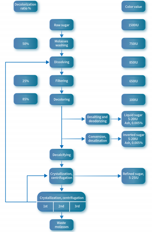
Процесс производства сахара жидкого тростника




微信 图片 _20230628162045

Индекс качества жидкого тростника сахара



В последние годы жидкий тростник был более популярен среди пользователей сахара по следующим причинам:

◆ может использоваться непосредственно для пищевых ингредиентов, без дополнительного растворения и фильтрации, снижая эксплуатационные расходы;

◆ Качество продукта однородное и надежное;

◆ Производственное предприятие экономит процесс кристаллизации, разделения, сушки и порошковой упаковки, что снижает стоимость и повышает эффективность.

После обесцвечивания и опреснения он становится очень чистым после дальнейшего увольнения смолой и становится квалифицированным продуктом жидкого тростника после испарения и концентрации примерно до 67% и мгновенной стерилизации при высокой температуре.

微信 图片 _20230628140812

Связанные решения

Содержание пуста!

OUSHANGYUAN-LOGO-OK-FUBEN-INY-INERWEN
О КОМПАНИИ
Oushangyuan (Tianjin) Co., Ltd.-это национальное высокотехнологичное предприятие, объединяющее весь процесс EPC, целую цепочку создания стоимости и \"One-Stop \" Комплексное обслуживание R & D.
Copyright © Copyright 2022 Oushangyuan (Tianjin) Co., Ltd., Все права защищены. Поддержка Лиденг. Sitemap