Просмотры:0 Автор:Pедактор сайта Время публикации: 2023-02-08 Происхождение:Работает
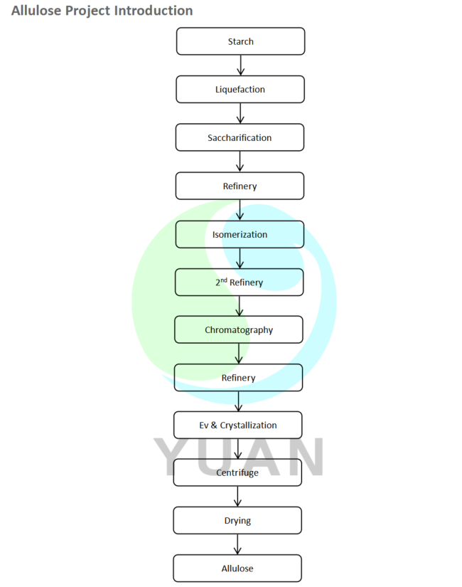
Коммерческий крахмал отправляется в растворяющийся резервуар и растворяется путем добавления воды. Затем входит в бак для смешивания суспензии, посредством онлайн -обнаружения и управления, отрегулируйте DS, значение pH и количество фермента крахмального молока, а затем входит в систему автоматического сжижения. Принять дважды выброс, дважды мигающий, поддерживайте соответствующую температуру. и определенное время, чтобы обеспечить лучший эффект сжижения. После разжижения, с помощью корректировки pH и добавления фермента, сироп отправляется в систему осахарирования. Управляя количеством ферментов и времени осахаривания, достигается значение DE или DX, требуемое конечным продуктом, и глюкоза попадает в стадию фильтрации, чтобы удалить меньший белок и другие примеси, смешанные в продукте. После фильтрации жидкая глюкоза проходит через систему деколорирования, фильтрации и непрерывного ионного обмена, чтобы удалить цветные примеси и ионы примесей глюкозы, чтобы глюкоза могла достичь цели совершенствования и очистки. После испарения глюкоза входит в систему изомеризации, чтобы получить фруктозу на 42%. Через нефтеперерабатывающий завод и испарение F42 входит в систему хроматографии, чтобы получить высокую фруктозу. Затем, добавив фермент, продуцируемый ферментацией глюкозы, высокая фруктоза входит в дальнейшую систему изомеризации, чтобы получить сырую аллюлозу. Удалите менее примеси, смешанные в сырой аллюлозе путем деколорирования, фильтрации и системы непрерывного обмена ионов. После нефтеперерабатывающего завода грубая аллюлоза входит в систему хроматографии для дальнейшей очистки. После извлечения, переработки и испарения получается квалифицированный продукт аллюлозы жидкости.
Содержание пуста!
